开云网页版登录入口

招投标公告

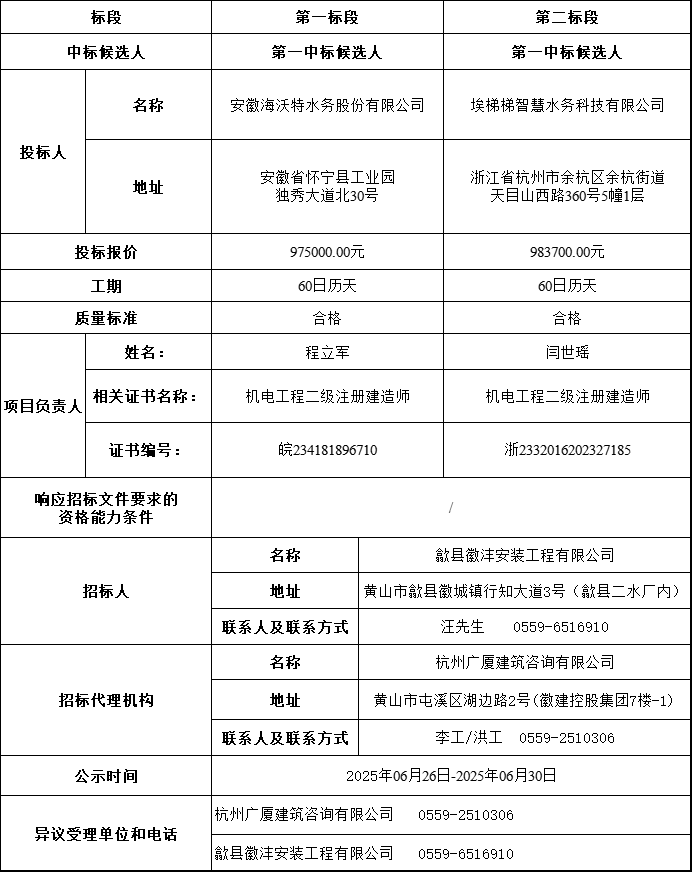
歙县徽沣安装工程有限公司2025年度第二批次二次供水设备采购及安装项目中标候选人公示

杭州广厦建筑咨询有限公司受歙县徽沣安装工程有限公司的委托,对歙县徽沣安装工程有限公司2025年度第二批次二次供水设备采购及安装项目(HZGSGC2025012)进行公开招标,本项目于2025年06月26日10时00分开标、评标,现根据有关法律、法规要求,对中标候选人进行公示。

经评标委员会评审推荐中标候选人为:

cc1e60933a2a0da7a5061bb41117b3c2.png

                                                      

招标人:歙县徽沣安装工程有限公司

招标代理:杭州广厦建筑咨询有限公司


版权所有:开云网页版登录入口-开云online(中国)         
办公地址:安徽省黄山市歙县郑村镇郑村经一路1号   办公电话:0559-6521166

友情链接
友情链接

0559-6521166

安徽省黄山市歙县郑村镇郑村经一路1号

关注官方微信
© 开云网页版登录入口-开云online(中国)