开云网页版登录入口
开云网页版登录入口-开云online(中国)
home
走进徽投
About us
集团概况
组织架构
荣誉资质
集团大事记
开云网页版登录入口
news
集团要闻
通知公告
工作动态
子开云网页版登录入口
媒体聚焦
投资经营
management
城乡基础设施建设板块
国有资产运营板块
投资融资板块
置业建材板块
党的建设
work
从严治党
党群之窗
廉洁徽投
开云网页版登录入口
culture
加入我们
Join us
联系我们
contact us
网站开云网页版登录入口-开云online(中国)
走进徽投
集团概况
组织架构
荣誉资质
集团大事记
开云网页版登录入口
集团要闻
通知公告
工作动态
子开云网页版登录入口
媒体聚焦
企业风采
招聘公告
招投标公告
项目建设
投资经营
城乡基础设施建设板块
国有资产运营板块
人文旅游版块
投资融资板块
置业建材板块
乡村振兴板块
党的建设
从严治党
党群之窗
廉洁徽投
开云网页版登录入口
加入我们
联系我们
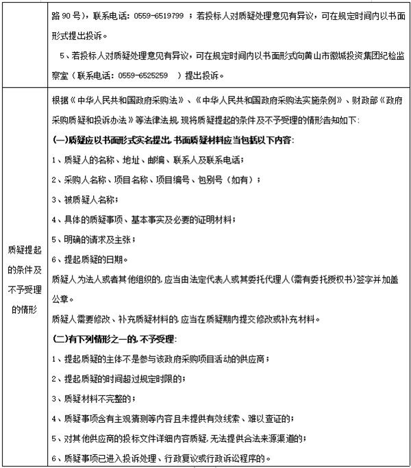
通知公告
集团要闻
通知公告
工作动态
子开云网页版登录入口
媒体聚焦
黄山徽投鸿瑞新材料有限公司视频监控及出入口设备采购项目成交结果公告
2020-03-25
7554
信息来源: 开云网页版登录入口-开云online(中国)
[
小
中
大
]
返回列表
上一篇:
黄山徽投鸿瑞新材料有限公司地磅系统采购项目成交结果公告
下一篇:
歙县丰乐河(郑村-皖赣铁路)片区和紫霞路交通设施工程施工发包公告
版权所有:开云网页版登录入口-开云online(中国)
办公地址:安徽省黄山市歙县郑村镇郑村经一路1号 办公电话:0559-6521166
友情链接
友情链接